
HONDA Africa Twin baharu khabarnya akan muncul tahun depan dengan menampilkan perubahan signifikan pada bahagian enjin 1,084cc yang dijangka menyumbang kepada peningkatan maksimum kuasa kuda hingga 101hp. Paling ditunggu-tunggu, Honda bakal memperkenalkan teknologi enjin Suntikan Terus (Direct Injection, DI) baharu.
Berdasarkan lakaran paten didedahkan, sistem DI pada Africa Twin adalah berbeza berbanding metod suntikan bahan api (FI) konvensional. Ini kerana bahan api akan disuntik masuk ke kebuk pembakaran dan bukan ke bukaan ambilan.
Secara teknikal, sistem DI lebih baik kerana bahan api dan udara memasuki kebuk pembakaran lebih awal dalam kondisi berasingan. Ini membuatkan bahan bakar melalui proses pengatoman yang lebih baik.
Pengatoman baik (proses pemecahan bendalir kepada percikan halus) akan menghasilkan efek pembakaran lebih besar, dan hasilnya ialah prestasi kuasa yang lebih tinggi. Namun, ada juga kelemahannya.
Kebanyakan enjin motosikal moden menggunakan overlap injap (valve overlap), iaitu kondisi masa apabila injap ekzos dan injap ambilan kekal terbuka serentak. Overlap injap dalam sistem DI berpotensi menyebabkan petrol belum bakar dilepaskan keluar ke ekzos.
Ini menyumbang kepada pengeluaran emisi rendah. Jadi, bagi memastikan ia bekerja lancar, pengiraan mekanikal perlu dibuat dengan teliti, cermat dan tepat ketika berlaku proses FI.
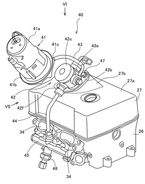
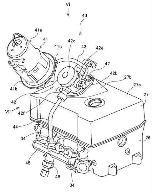
Di sini, unit kawalan elektronik (ECU) akan mengeset masa untuk mengetahui bilakah FI beroperasi selain memastikan ia dipercikkan selepas injap ekzos tertutup sempurna supaya petrol belum bakar tidak terlepas ke corong ekzos. Proses berkenaan dapat dilihat pada gambarajah di bawah.
No. 41 ialah pam minyak elektrik tekanan tinggi, manakala no. 42 ialah pam minyak mekanikal tekanan tinggi. Bahagian no. 42g pula bertemu lobus (lobe) dari aci engkol ekzos. Pertemuan dengan lobus inilah yang akan menjadi ‘sensor’ penentuan mengenai masa terbaik menyuntik bahan api yang disalurkan menerusi no 44, dilakukan injektor (no. 46).
BACA >>> Honda Bakal Lancar Africa Twin 850, Foto Sudah Tersebar dalam Media Jepun
BACA >>> Honda Africa Twin Cipta Rekod – Daki Puncak Gunung Berapi Setinggi 5,965 Meter!











