
SUZUKI sejak dulu memang terkenal dengan produk berteknologi terkini dan berkualiti, serta boleh dianggap sebagai jenama motosikal paling sukar dijangka.
Terkini, Suzuki dilaporkan baru saja mendaftarkan imej paten enjin jenis paralel sebaris. Gambarajah paten jelas menunjukkan itu ialah enjin dwi-silinder dan bukan silinder tunggal.
Persoalannya, adakah itu ialah calon enjin GSX-R250?
BACA >>> #TunggangUji: Suzuki GSX250R (2018), Jentera Urban Serba Boleh
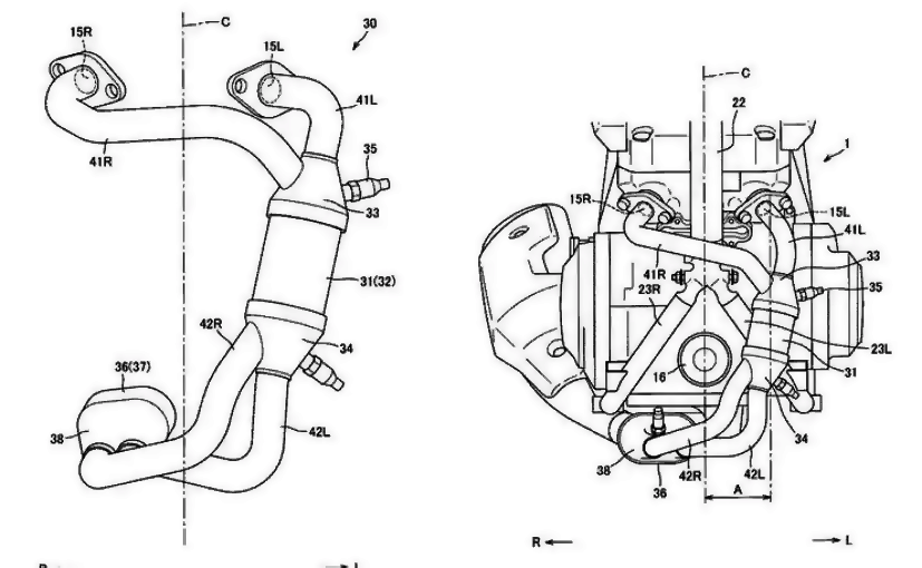
Jika ditelitikan, tiada banyak perubahan berbanding enjin silinder tunggal 250cc sedia ada. Ia mirip enjin GSX250R, V-Strom 250 atau Inazuma. Lihatlah pada bahagian kotak engkol, kedudukan unit pemangkin (catalyst) dan binaan ekzos. Suzuki hanya menambahkan beberapa poin untuk membuat enjin lebih mesra alam.
Sistem emisi baharu dilengkapi dua sensor Lambda, satu di atas dan satu lagi di bawah bagi memenuhi syarat emisi Euro5, selebihnya tiada perbezaan. Paten di atas ialah enjin GSX-250R atau V-Strom 250, bukan calon GSX-R250 yang ditunggu peminat segmen suku liter.

Perbezaan posisi ‘R’ pada label nama memang membeza sesebuah varian. Sebenarnya Suzuki pernah mendaftarkan paten enjin 250cc dengan pembangunan berbeza, tahun lalu. Gambarajah paten didedahkan Suzuki Eropah ketika itu menunjukkan binaan trenkuasa baharu yang disebut sebagai enjin 250cc dwi-silinder.
Ia mirip beberapa enjin 250cc sedia ada seperti Kawasaki, Yamaha atau Honda. Lihatlah kedudukan penapis minyak pada No 15. Lebih menarik, ada lubang di sebelah penapis minyak yang dikatakan penyejuk minyak (oil cooler). Dari depan ada dua lubang pada kepala silinder, biasanya disebut manifold ekzos, dengan konfigurasi enjin dwi-silinder.
Pada No 18, kelihatan binaan pam air yang menandakan model itu akan dipasangkan radiator. Jadi, ada dua sistem penyejukan, iaitu radiator dan oil cooler. Ini menandakan enjin baharu itu bakal memiliki ciri mampatan tinggi?
Memang ada perbezaan dengan enjin GSX-250R versi pasaran China sebagai model SOHC, sebaliknya enjin berdasarkan imej baharu ini menunjukkan ia menggunakan konfigurasi DOHC.
Lebih meyakinkan, gambarajah paten pertama adalah berbeza dengan gambarajah paten kedua. Jadi gambarajah ini dipercayai bukan calon enjin GSX-R250 baharu. Persoalannya, adakah Suzuki akan meneruskan projek 250cc dengan enjin lebih berkuasa? Memang sukar hendak diduga.
BACA >>> Suzuki Patenkan Enjin USD @ Terbalik, Swingarm Panjang dan Motor Jadi Lebih Stabil?
BACA >>> Suzuki GSX-250R Buat Kejutan Di China – Perang Jentera 250cc Kini Bermula!
GALERI
SUMBER: IwanBanaran














