
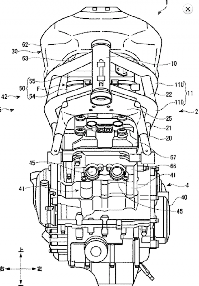
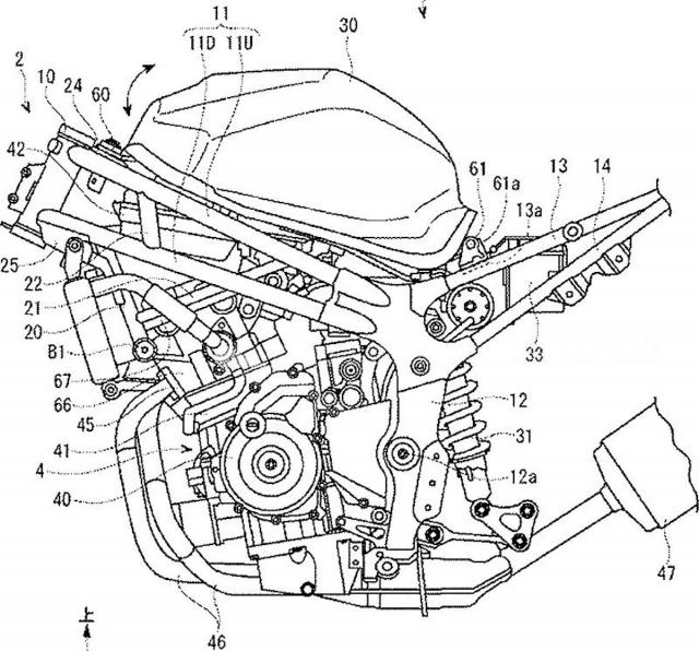
EMPAT lakaran paten teknikal motosikal didedahkan yang dipercayai sportbike baharu Suzuki berkapasiti 300cc. Apa yang dapat dilihat ialah rekaan badan serba tajam, kepala DOHC yang mungkin datang dengan lapan injap, badan terotel alir turun (downdraft), paip ekzos langsing yang dipasang pada frem twin-spar dengan swingarm gaya trellis, monoshock, fork terbalik (USD) dan ekor gaya GSX-R.
BACA >>> Haojue Patenkan Rekabentuk Model Naked – HJ300, Jadi Bayangan Suzuki GSX-S300?
Tambahan lagi, Suzuki kebelakangan ini khabarnya sedang rancak membangunkan jentera kompak yang bakal memasuki pasaran Asia dan Eropah. Jadi, jentera baharu Suzuki itu mungkin datang dalam bentuk sportbike GSX-R dalam versi fairing dan GSX-S untuk model naked.








